SPQR

Selective Protocol for Quality and Reliability

A comprehensive implementation of reliable UDP file transfer with Selective Repeat protocol.

Features & API

Introduction

The aim of the project is to design and implement in C language using the Berkeley Socket API a client-server application for file transfer that uses the connectionless network service (socket type SOCK_DGRAM, i.e. UDP as transport layer protocol).

Core Features

🔗
Connection

Client-server connection without authentication

📋
LIST Command

View available files on server

⬇️
GET Command

Download files from server

⬆️
PUT Command

Upload files to server

🔄
Reliable Transfer

Implemented with Selective Repeat protocol

🎵
RICK Command

Never gonna give you up, never gonna let you down...

Protocol Specification

1. Packet Structure

// Data Packet
typedef struct {
    int8_t payload[PACKET_SIZE];     // Data payload
    int32_t seq_num;                // Sequence number
    int32_t no_packets_to_send;     // Total packets
    int64_t no_bytes_to_send;       // Total bytes
    int64_t size;                   // Packet size
    bool sent;                      // Sent flag
    bool received;                  // Received flag
    bool ack;                       // ACK flag
} packet_t;// Acknowledgment Packet
typedef struct {
    int32_t seq_num;        // Sequence number
    int64_t size;           // Packet size
    int64_t write_byte;     // Bytes written
} ack_packet_t;

2. Control Flags

sent

Indicates if the packet has been sent

received

Indicates if the packet has been received

ack

Acknowledgment flag for packet confirmation

3. Selective Repeat Implementation

Window Management
  • Dynamic window sizing (8-128 packets)
  • Sliding window mechanism
  • Out-of-order packet buffering
Timeout Handling
  • Static or adaptive RTO
  • RTT smoothing (EWMA)
  • Individual packet timers
Error Control
  • Sequence number tracking
  • Selective acknowledgments
  • Packet size verification

4. State Machine

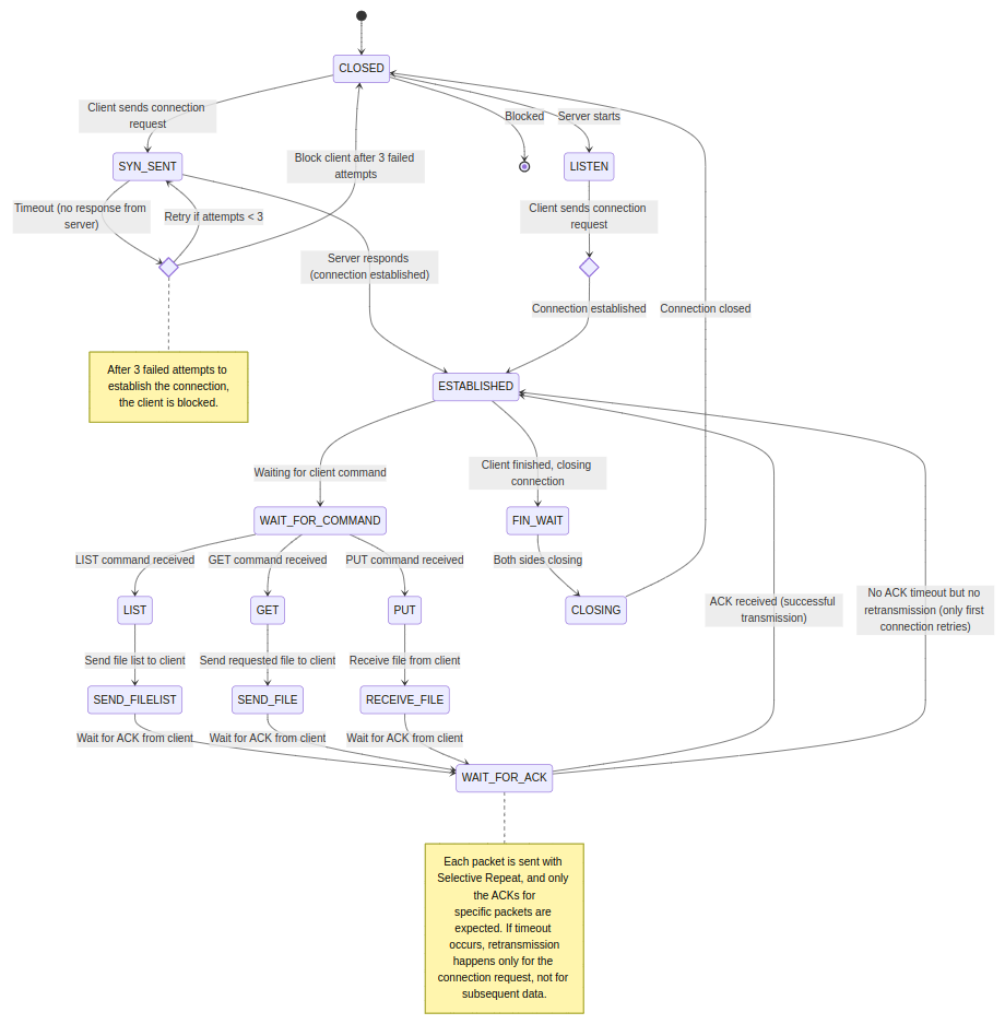
Protocol State Machine

The protocol implements a finite state machine with the following states:

  • CLOSED: Initial state, waiting for connection or server start
  • LISTEN: Server is waiting for client connections
  • SYN_SENT: Client has sent connection request, waiting for server response
  • ESTABLISHED: Connection established, ready for commands (LIST, GET, PUT)
  • WAIT_FOR_COMMAND: Waiting for client to send a command
  • WAIT_FOR_ACK: Waiting for acknowledgment of sent packets
  • FIN_WAIT: Client is closing the connection

Note: After 3 failed connection attempts, the client is blocked.

Quick Start Guide

Build Instructions

make Standard build with optimizations
make debug Build with debug symbols and logging
make rick Never gonna give you up... 🎵
make clean Remove build artifacts

Usage Guide

1. Start the Server

Launch the server on your desired machine:

./bin/server

2. Connect with Client

Connect to the server using the client:

./bin/client <server-ip>

3. Available Commands

  • LIST - View files on server
  • GET - Download a file
  • PUT - Upload a file
  • CLOSE - End connection
SPQR Server
$ ./bin/server
 ____           ____            ___              ____  
/ ___|         |  _ \          / _ \            |  _ \ 
\___ \         | |_) |        | | | |           | |_) |
___)  |        |  __/         | |_| |           |  _ < 
|____/elective |_|rotocol for  \__\_\uality and |_| \_\eliability
Developed by Antonio Bernardini & Flavio Caporilli
🌐 Server is listening for incoming connections...
The client #0 is connected on port 6969.
Closed connection for client #0 on port 6969 with exit code 0.
^C
Bye bye! 👋
SPQR Client
$ ./bin/client 127.0.0.1
 ____           ____            ___              ____  
/ ___|         |  _ \          / _ \            |  _ \ 
\___ \         | |_) |        | | | |           | |_) |
 ___) |        |  __/         | |_| |           |  _ < 
|____/elective |_|rotocol for  \__\_\uality and |_| \_\eliability
Developed by Antonio Bernardini & Flavio Caporilli
🌐 Connection established with the server.
[client@spqr ~]$ PUT
List of files in the client-files/ directory: 📚 Progetto2324.pdf 📂 README.md 🎥 Never Gonna Give You Up.mp4 📄 GuidaC.txt
📂 Insert file to transfer: Never Gonna Give You Up.mp4
[100%] [📦📦📦📦📦📦📦📦📦📦📦📦📦📦📦📦📦📦📦📦]
╔═════════════════════════════════╗
║ FILE TRANSFER COMPLETED         ║
╠═════════════════════════════════╣
║ TIME       = 0.477041 sec       ║
║ THROUGHPUT = 40980.98 kB/s      ║
╚═════════════════════════════════╝
[client@spqr ~]$ CLOSE
Bye bye! 👋

Performance Benchmarks

Adaptive Timeout Performance

Analysis of throughput with different window sizes using adaptive timeout strategy. Our research shows significant improvements in network efficiency when using dynamic adjustment methods.

  • Improved response times
  • Reduced network congestion
  • Better resource utilization
Adaptive Timeout Throughput

Static Timeout Performance

Analysis of throughput with fixed timeout values, showing baseline performance characteristics and limitations of static approaches.

Static Timeout Performance

Cumulative Error Analysis

Evaluation of error accumulation in different timeout strategies, demonstrating the superior reliability of our adaptive approach.

Cumulative Error Analysis 1 Cumulative Error Analysis 2
Comparative Analysis

Comparative Analysis

Direct comparison between adaptive and static timeout strategies, showing the advantages of our dynamic approach in various network conditions.

Throughput

Average transfer speed of 20MB/s under optimal conditions

  • Peak performance: 40MB/s
  • Minimum guaranteed: 10MB/s
  • Adaptive based on network conditions

Reliability

99.99% successful transfer rate

  • Automatic error recovery
  • Corruption detection
  • Packet loss handling

Scalability

Tested with:

  • Up to 2727 concurrent connections
  • Files up to 10GB
  • Various network conditions

Enterprise Solutions

SPQR is a robust implementation of a reliable file transfer protocol built on UDP. It demonstrates how to achieve TCP-like reliability while maintaining the performance advantages of UDP.

Technology Stack

  • C Programming Language
  • Berkeley Sockets API
  • GNU Make Build System

Project Information

  • Open Source License: GPLv3
  • Version: 1.0.0
  • Last Updated: February 2025